Implementing work.com in Higher Ed Salesforce Orgs

Today, Universities may be struggling to plan a way to open their campus safely, maintain their employees safety, and comply with state and county guidelines. If you are using Salesforce, you are in luck! One of the most recent features of Salesforce has been work.com, whose features include tracking locations, contact tracing, among many others. With work.com, you can feel confident that when the time comes to open campus, you have the tools to succeed.

This now leads to the three most common questions for Salesforce Admins or CRM directors, which are the following:

  1. How can I use work.com for my institution?

  2. If I end up using work.com and its features, whill features of Salesforce will be impacted in my current org with EDA? If so, how can I plan around it?

  3. How can I leverage my HR systems such as Workday, PeopleSoft, Success Factors, and Salesforce effectively to enable my users to perform their jobs?

My post here will help you answer these questions and make the right decisions effectively.

How can I use work.com and how are other institutions planning to use it?

For a University that is now tasked with campus re-opening, most are considering a hybrid model where campus is open part time with limited students and the remainder of classes are online.  Here are some use cases on how it applies to Higher Ed.

  1. Build trust with your students and parents by sharing locations of your campuses and ensuring compliance. Now most of your campus location data, shifts could be in your SIS or HR system. But if you have community portals where you want to be transparent to your students and parents on your campus locations, bring the data to Salesforce communities, and display it as a dashboard to enable more trust with students.

  2. If you have employee portals in Salesforce, one of the challenges for employees is to see how safe their campuses are. Leveraging surveys from employees and sharing COVID 19 data of your campus locations will ease your employee’s fears and build trust.

  3. With the latest contact tracing module of Salesforce, if your admission team logs meetings in person with the prospective students and parents and in the scenario of the admission team member turning positive, contact tracing network graphs can help to visualize the impact in your locations.

If I end up using work.com and its features, which features of Salesforce will be impacted in my current org and how can I plan around it?

Org strategy

  1. Keep in mind, work.com with Salesforce health cloud is an independent Salesforce org that will stand alone as a separate org.

  2. When keeping orgs in sync, avoid using bi-directional synchronization. This is because manual conflict management between org data will be required. Instead, I  recommend having a single “source of truth” org. If a data change occurs in a different org, use Salesforce APIs to make the change in the “source of truth” org first, and then synchronize the change back to the org where the change initially occurred.

    3.  If other orgs only need read-only access to Work.com org data, use Salesforce Connect to display the Work.com org data in the other orgs.

    4. If Salesforce Connect won’t work for your scenario, you can use Salesforce API calls to query the Work.com org. For example, you could use on-demand API calls in your Lightning Web Components to query your Work.com org data and display the data in your component.

    5. Here are some things to consider to keep the data in sync between orgs. Consider doing initial data syncs followed by smaller incremental data syncs. A strategy might work as follows:

    • Run an initial data load job to move data to the new org.

    • Run nightly or hourly incremental data load jobs to keep orgs in sync.

    • If a record is updated in the new org, use Salesforce APIs to update the existing org first, and then migrate that incremental change back to the new org. This avoids unnecessary data conflicts.

EDA Impact.

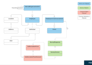
  1. Work.com comes with the following major objects

    1. Employee

    2. Individual

    3. Location

    4. Person object

    5. Internal organization unit

      2. Here is a sample data model of the major work.com objects involved

3. EDA has a person account-model where an individual student record is stored as an account and contact. In a scenario where student data is captured in the work.com org, a person account record of the student data in the work.com org should sync with EDA account/contact model. To keep this in sync, here are some options.

  1. For Current Students, leverage student email, Single Sign-on login ID or SIS ID to keep the data sync between the 2 orgs.

  2. For Prospective Students, EDA org will be the system of record. In a scenario where the prospective student visits campus, most of the data will be stored in EDA Org. In a scenario where you need to do contact tracing, EDA Org Salesforce ID can be the key to link the EDA org prospective student to work.com Student data. This might involve creating a custom field on the work.com org to keep the data in sync. Another option is to generate a combined key field like Lastname, date of birth, email as the key and use that as a syncing field to ensure prospective data is synced between orgs.

  3. If you have to enable the survey feature, you need to use employee objects in the work.com org. So current student and prospective student records in the EDA org will need to be linked to the employee record in work.com org.

  4. Create a process that synchronizes Employee object data in work.com org with your HR system data. This synchronization has to be done on an ongoing basis for any new and changed records. You may also have to keep some amount of duplicate data between Employee records and solution data. Out of the box, work.com leverages an employee number field but you can use a unique id to keep the data in sync.

  5. Individual object is the junction object which can be used to link employee object to your other objects like person accounts or any custom object which you use to store employee data.

  6. Here are  examples for utilizing Individual’s connection to Work.com include:

    • Solutions leveraging User can tie back via User > Individual < Employee.

    • Solutions leveraging Contact can tie back via Contact > Individual < Employee.

    • Solutions leveraging PersonAccount can tie back via PersonAccount > Individual < Employee.

    • Solutions leveraging custom Employee objects can tie back via Employee > Individual < Custom employee object.

    7.  Location data is used by  Work.com to associate Employees to physical locations. In a scenario where you want to track campus locations, EDA.com accounts will need to be synced with location objects in work.com org.

    8. The location object uses hierarchies to store multiple levels of data. Here is an example of a query that you would need to get the location data.

9. Internal organization unit is another major object which stores your organization data. Typically, this object is seldom used by companies or you might have an account with contacts associated with your org. You will need a syncing strategy to sync the internal organization unit with EDA department accounts to sync data between departments.

10. You also need to consider the impact of summary fields such as wellness fact and other fields that need to be architected carefully to effectively leverage them.

11.  Work.com comes with out of the box triggers which need to be reviewed and enabled.  When work.com triggers are enabled, bulk operations on affected work.com objects may incur additional limits. For EmployeeCrisisAssessment, batch sizes should be limited to 3000 records. For Location, batch sizes should be limited to 4000 records.

12. If you enable contact tracing, you will need to use person accounts on the org. This would mean that you need to associate one time data load to keep the person accounts in sync with your existing accounts and contacts, along with a plan to keep them syncing on an ongoing basis.

13. If you have to leverage contact tracing on work.com org, medical tests in Health Cloud go on EhrObservation__c. That has a direct lookup to the Patient (Person Account) record.

Security Impact

If Work.com has been installed in a new, dedicated org but your org must access the original org, you need a strategy for authenticating to the other org.

The following are recommended strategies for authenticating to another org:

1. Use the existing EDA org as an identity provider. Use user authentication from the original org to log in to the work.com org. Avoid creating replicated logins in the new work.com org.

2. If the existing org is already using a different identity provider, you can either connect the work.com org to the same identity provider, or connect the work.com org to the existing org.

3. Plan to create permission sets on your existing org to manage work.com object access to meet your compliance needs.

4. If you have a need to monitor tasks on the work.com org, leveraging sharing rules or role hierarchy, tasks can be shared with other users in the org. You can also use queues to track users.

HR System integration impact

As part of work.com implementation, there will be a need to have an integration strategy to integrate work.com with your HR system like Workday, People Soft, etc. Below are guidelines for you to consider.

1. Before you consider an integration, identify with your HR team which stage of the business process in HR will be integrated with work.com like recruiting, on-boarding, developing, retaining, and off-boarding employees.

2. Have an integration strategy to sync data between Salesforce user, employee, individual, and employee object to your HR objects.

3. Leverage the HR system’s unique id as a key for employee numbers to enforce data integrity.

SIS  Integration impact

If you are using Banner, People soft as your SIS system, here are some areas which you would need to consider as potential impacts.

  1. Deduping will need to be maintained in one place which would be your SIS. For current students, you can leverage MDM tools or banner deduping to dedupe the student record in SIS, work.com org, and EDA org.

  2. In a scenario for single sign-on between orgs, you need to ensure the single sign-on id from banner needs to be stored in both orgs. This would be helpful to get the single sign-on working.

  3.  One important criterion from a HIPAA standpoint is to make sure data is encrypted in transit and rest. If you leverage an ETL tool for integration from SIS system to Salesforce, you need to ensure that the rest and soap integration data is encrypted in rest.

  4. In a scenario where the data is encrypted in work.com org and you need to ensure that your integration queries have decrypting strategies to decrypt the data to populate work.com org.

  5. For those who leverage account hierarchies to track internal organization data and customer accounts, have a strategy to flatten the hierarchy levels to fit the hierarchy needs of location and internal organizational units.

To summarize, here are the key takeaways when you plan to implement work.com in your org.

  1. Have an Org Strategy for syncing data between your org and work.com org.

  2. Create an integration document for mapping out work.com objects to your org objects.

  3. Plan for synchronization of data between work.com and HR systems with a business process impact.

  4. If you leverage contact tracing, keep in mind that you will need to have person accounts enabled in work.com org.

  5. Have a strategy for security which will have single sign-on, data sharing as key principles.

As always feel free to post your comments or send me an email to buyan@eigenx.com on a work.com readiness kit. My readiness kit will help you on the following:

  1. Identify areas in your org for quick impact analysis.

  2. Document security impacts

  3. Map out integration impact in your org.

  4. Help you with a quick estimate of the project.

 

Previous
Previous

The Fifth Pardot Sender

Next
Next

Salesforce Skills as a Pardot Administrator